【引言】这些知识点之所以称为“冷”,并不在于发生频率低,相反,这些都是常见的问题,只是在民事执行实务中容易被“冷落”、被“想当然”。其实这些“冷知识”很重要。
《82年民讼法(试行)》首次规定了参与分配制度。那个时候的规定比较简单,在“不足清偿同一顺序的申请人要求的”情况下,对被执行人的身份不加区分,一律“按比例分配”。随着立法的发展,对法人财产的分配从民事执行程序中剥离,并入破产法。对自然人、其他组织财产的参与分配制度则不断细化,增加了分配方案异议、诉讼等救济程序。由于统一的强制执行法仍未出台,参与分配规定目前还散见于各部单行司法解释,包括《最高人民法院关于人民法院执行工作若干问题的规定(试行)》《关于适用<中华人民共和国民事诉讼法>执行程序若干问题的解释》《最高人民法院关于适用<中华人民共和国民事诉讼法>的解释》等,相关规定一直处于修修补补的状态,容易让人困惑甚至无所适从。对此,笔者将执行实务中常见的八个有关参与分配的知识点进行整理,以求抛砖引玉。
【基本案情】为了更方便论述,本文虚构了一个参与分配的典型案例:债权人甲对债务人起诉并申请执行,负责执行的A法院已对被执行人财产实施首封,后债权人乙、丙、丁、戊、己分别依据不同的理由,在不同的时间点向执行法院申请参与分配,详见下图。

有的债权人比较佛系,向法院申请执行后就坐等收钱。当执行法官经过财产调查后告知被执行人财产已被其他法院首封后,有的债权人仍然无动于衷,以为就像破产一样,所有(普通)债权均能够按照债权比例受偿,实际上这样的想法只能坐失良机。参与分配并非法院依职权作出,而是依当事人的申请启动。符合参与分配条件的债权人如果未及时提出参与分配申请,法院不会主动通知其参与分配。
结合本文案例,A法院无义务通知B、C法院的债权人参与分配,B、C法院的债权人应当自行申请参与分配,具体程序,详见下文【冷知识四】。但是,A法院在分配财产的时候,需要为债权人乙预留相应份额,具体理由,详见下文【冷知识三】。
【本段引用的法律法规】
《最高人民法院关于人民法院执行工作若干问题的规定(试行)》
90.被执行人为公民或其他组织,其全部或主要财产已被一个人民法院因执行确定金钱给付的生效法律文书而查封、扣押或冻结,无其他财产可供执行或其他财产不足清偿全部债务的,在被执行人的财产被执行完毕前,对该被执行人已经取得金钱债权执行依据的其他债权人可以申请对该被执行人的财产参与分配。
《最高人民法院关于适用<中华人民共和国民事诉讼法>的解释》
第五百零九条 申请参与分配,申请人应当提交申请书。申请书应当写明参与分配和被执行人不能清偿所有债权的事实、理由,并附有执行依据。
参与分配申请应当在执行程序开始后,被执行人的财产执行终结前提出。
其实这方面的规定早已很明确,即“取得执行依据”是参与分配的前提条件之一,正在审理的债权不能申请参与分配。
但总有债权人误以为法院会在分配的时候对自己正在审理的债权预留份额,甚至有债权人认为自己正在审理的债权已经申请了轮候查封,所以法院在执行的时候一定会发现轮候查封的信息,从而在分配的时候预留相应份额。
究其原因,也许是因为在92年民诉意见中,曾经规定过“已经起诉的债权人”可以申请参与分配。需要注意的是,98年施行的执行工作若干问题规定已经对上述92年的民诉意见进行了修正,将参与分配的债权人重新限定为“已经取得金钱债权执行依据”范围,15年民诉解释更是重申了98年执行工作若干问题的规定,并同时宣告92年民诉意见废止,因此对于上述问题的误解,应当休矣。
结合本文案例,虽然B法院的债权人丙虽然申请了轮候查封,但是由于其债权还在审理期间,未能取得执行依据,故不符合参与分配的条件,除非其在参与分配截止日前取得生效判决并参与分配(关于参与分配的截止日,详见【冷知识五】)。与此同时,C法院的债权人丁、戊、己由于后发先至进入了执行程序(这意味着判决已经生效),故可以申请参与分配,具体程序,详见下文【冷知识四】。
本段的标题,为何使用了“大部分”这一定语?请继续往下看。
【本段引用的法律法规】
《关于适用<中华人民共和国民事诉讼法>若干问题的意见》【已废止】
297、被执行人为公民或者其他组织,在执行程序开始后,被执行人的其他已经取得执行依据的或者已经起诉的债权人发现被执行人的财产不能清偿所有债权的,可以向人民法院申请参与分配。
《最高人民法院关于人民法院执行工作若干问题的规定(试行)》
90.被执行人为公民或其他组织,其全部或主要财产已被一个人民法院因执行确定金钱给付的生效法律文书而查封、扣押或冻结,无其他财产可供执行或其他财产不足清偿全部债务的,在被执行人的财产被执行完毕前,对该被执行人已经取得金钱债权执行依据的其他债权人可以申请对该被执行人的财产参与分配。
93.对人民法院查封、扣押或冻结的财产有优先权、担保物权的债权人,可以申请参加参与分配程序,主张优先受偿权。
《最高人民法院关于适用<中华人民共和国民事诉讼法>的解释》
第五百零八条 被执行人为公民或者其他组织,在执行程序开始后,被执行人的其他已经取得执行依据的债权人发现被执行人的财产不能清偿所有债权的,可以向人民法院申请参与分配。
对人民法院查封、扣押、冻结的财产有优先权、担保物权的债权人,可以直接申请参与分配,主张优先受偿权。
是否正在诉讼的债权人一律不得参与分配呢?答案仍然是否定的,有两种情况,正在诉讼的债权人可以依据其他理由申请参与分配。
第一种情况,如果正在诉讼的债权人属于有优先权、担保物权的债权人,可以申请参与分配。依据民诉解释,这一类债权人甚至可以不经过诉讼直接申请参与分配,主张优先受偿权,只不过在这种情况下,债权数额应当得到各方当事人的认可,否则仍然需要通过诉讼、仲裁、实现担保物权、申请执行公证债权文书等方式,明确优先受偿债权的具体金额。
结合本文案例,优先债权人乙,无论其债权是否已经起诉、是否已经审理完毕,均可申请参与分配。
第二种情况,如果正在诉讼的债权是首封,且其首封的财产由于法定原因移交给其他法院处置,则该首封债权在参与分配中应当预留份额。说到这里大家可能会疑惑,为何首封财产的会移交其他法院处置?可能性有二:
一是首封债权并非优先受偿债权(优先权、担保物权),自首封之日起超过60日未开始处置(尚未发布拍卖公告或者进入变卖程序),且优先债权执行法院要求移送执行的。
二是首封债权超过一年仍未对财产进行处分,且在先轮候查扣冻法院商请移送执行的。
结合本文案例,如果首封法院A法院迟迟未对查封的财产进行处置(实务中类似的保护性查封常有发生),如出现上述两种情况之一,均有可能丧失对查封物的处置权
【本段引用的法律法规】
《最高人民法院关于首先查封法院与优先债权执行法院处分查封财产有关问题的批复》
一、执行过程中,应当由首先查封、扣押、冻结(以下简称查封)法院负责处分查封财产。但已进入其他法院执行程序的债权对查封财产有顺位在先的担保物权、优先权(该债权以下简称优先债权),自首先查封之日起已超过60日,且首先查封法院就该查封财产尚未发布拍卖公告或者进入变卖程序的,优先债权执行法院可以要求将该查封财产移送执行。
《最高人民法院关于人民法院办理财产保全案件若干问题的规定》
第二十一条 保全法院在首先采取查封、扣押、冻结措施后超过一年未对被保全财产进行处分的,除被保全财产系争议标的外,在先轮候查封、扣押、冻结的执行法院可以商请保全法院将被保全财产移送执行。但司法解释另有特别规定的,适用其规定。
保全法院与在先轮候查封、扣押、冻结的执行法院就移送被保全财产发生争议的,可以逐级报请共同的上级法院指定该财产的执行法院。
共同的上级法院应当根据被保全财产的种类及所在地、各债权数额与被保全财产价值之间的关系等案件具体情况指定执行法院,并督促其在指定期限内处分被保全财产。
【其他参考资料】
《广东省高级人民法院执行局 关于执行程序法律适用若干问题的参考意见》(2018年7月)
问题十四:被执行人为公民或其他组织时,尚未取得生效裁决的当事人能否对被执行人的财产以预留份额的方式参与分配?
处理意见:尚未取得生效执行依据的当事人,不能申请参与分配,但优先权和担保物权的债权人除外。此外,优先债权法院接受首先查封法院移送财产处分后,在满足优先债权之后,在分配程序中应当对首封债权预留相应份额。
主要理由:《最高人民法院关于适用<中华人民共和国民事诉讼法>的解释》第五百零八条第一款规定:“被执行人为公民或者其他组织,在执行程序开始后,被执行人的其他已经取得执行依据的债权人发现被执行人的财产不能清偿所有债权的,可以向人民法院申请参与分配”。上述执行依据是指已经生效的裁决或其他可以据以执行的生效法律文书,未生效的法律文书不包括在内。但该条第二款又规定:“对人民法院查封、扣押、冻结的财产有优先权、担保物权的债权人,可以直接申请参与分配,主张优先受偿权。”故有优先受偿权的债权人,即使未取得或所取得的判决或其他裁决尚未生效,仍然可以参与分配。此外,《最高人民法院关于首先查封法院与优先债权执行法院处分查封财产有关问题的批复》第三点规定:“……优先债权执行法院对移送的财产变价后,应当按照法律规定的清偿顺序分配,并将相关情况告知首先查封法院。首先查封债权尚未经生效法律文书确认的,应当按照首先查封债权的清偿顺位,预留相应份额。”按照该规定,首先查封债权可以以预留份额的方式参与分配。
【冷知识四】欲向异地法院参与分配,先从本地法院启动程序
这一个知识点在执行实务中经常被忽略。
依照司法解释规定,对参与被执行人财产的具体分配,应当由首先查封、扣押或冻结的法院主持进行。因此,很多债权人以为,对于异地参与分配的申请,可以直接向异地的首先查封的法院直接提出,其实这种观点是错误的。
正确的做法,应当是向本地法院提出参与分配请求,通过本地法院向异地的首封法院发出参与分配函,并附上参与分配人的参与分配申请书及其他证明材料。如果未从本地法院启动,未经过本地法院的中转,直接向异地首封法院提出参与分配请求,属于程序不合法,异地主持分配法院很可能会不予理会。
这样的规定其实也符合常理。对于主持分配法院来说,外地参与分配的债权人不是本院的当事人,对于这样的陌生人,执行法官的心中肯定是很多疑问的:这个人是不是债权人本人?材料中的判决书是不是真的?这个债权人在当地法院已经受偿了多少?会不会出现两家法院双重执行的情况……
因此,向异地法院参与分配,需谨记从本地法院启动程序。否则,就算向人家法院寄送再多的材料,也会被视作废纸。
结合本文案例,C法院的债权人丁、戊、己如果申请参与分配,应当向C法院提出参与分配的申请。然后C法院向首封法院A法院发出参与分配函,说明丁、戊、己在C法院已经受偿的情况,同时附上丁、戊、己三人的参与分配申请书及相关证明材料。这样才算完成了法定的参与分配程序。
【本段引用的法律法规】
《最高人民法院关于人民法院执行工作若干问题的规定(试行)》
92.债权人申请参与分配的,应当向其原申请执行法院提交参与分配申请书,写明参与分配的理由,并附有执行依据。该执行法院应将参与分配申请书转交给主持分配的法院,并说明执行情况。
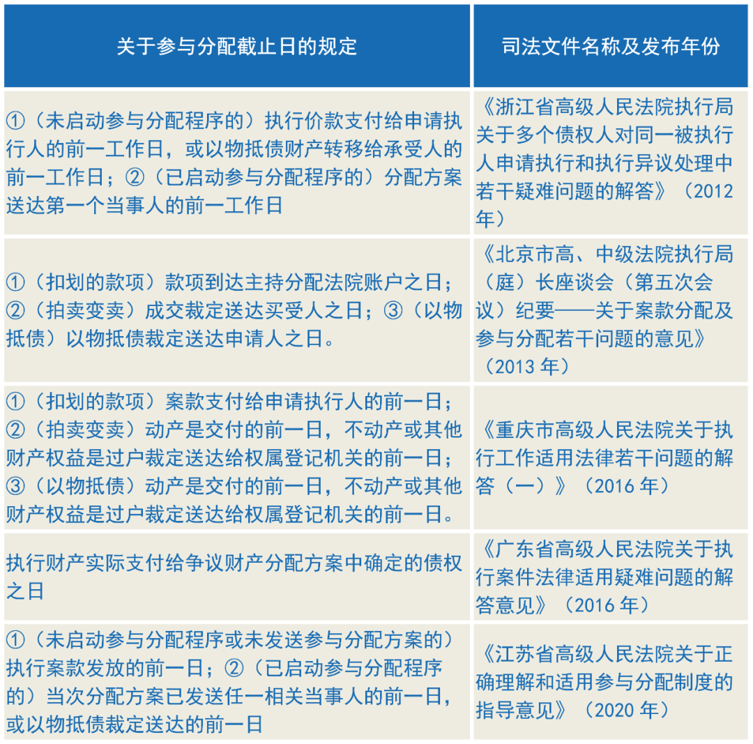
长期以来,关于参与分配的截止日的规定一致比较笼统和模糊。
92年民诉意见(已废止)的表述是“财产被清偿”;
98年执行规定的表述是“财产执行完毕”;
04年《最高人民法院关于执行程序中多个债权人参与分配问题的若干规定(征求意见稿)》(未施行)的表述是“分配方案首次送达各申请执行人之前一日”;
15年民诉解释的表述是“财产执行终结”。
由此可见,立法的风向标一直在变,导致在执行实务中,各地法院的做法也是各不相同。这个问题到底有多复杂?因篇幅所限,本文不便进行详细展开,仅对网上通过公开渠道检索到的各省高院的五种不同做法进行罗列,给读者作为参考。

【本段引用的司法文件】
《浙江省高级人民法院执行局关于多个债权人对同一被执行人申请执行和执行异议处理中若干疑难问题的解答》(2012年)
(十二)申请参与分配的截止日期如何确定?
答:主持分配法院的执行程序中只有一个申请执行人的,其他债权人申请参与分配(根据《执行规定》第92条的规定,应通过其原申请执行法院向主持分配的法院转交参与分配申请书,下同)的截止日期,为执行价款支付给申请执行人的前一工作日,或者执行标的物因以物抵债而将产权转移给承受人的前一工作日。
主持分配法院的执行程序中已有两个以上债权人参与分配的,其他债权人申请参与分配的截止日期,为执行法院将分配方案送达第一个当事人的前一工作日。
《北京市高、中级法院执行局(庭)长座谈会(第五次会议)纪要——关于案款分配及参与分配若干问题的意见》(2013年)
10、按照《执行规定》第90条的规定,若执行标的物为货币类财产,以案款到达主持分配法院的账户之日作为申请参与分配的截止日;
若执行标的物为非货币类财产,需对该财产予以拍卖、变卖或以其他方式变价的,以拍卖、变卖裁定送达买受人之日或以物抵债裁定送达申请执行人之日作为申请参与分配的截止日。
前款中的以物抵债裁定应当载明执行标的物折抵的价款数额,但不应载明折抵的债权数额,待分配方案确定后再作出认定。
同一案件中,法院执行多项财产的,各项财产分别确定申请参与分配的截止日;同一项财产(指同一项执行措施控制的财产)为可分的多个财产的,以被处置的最后一个财产确定申请参与分配的截止日。
《重庆市高级人民法院关于执行工作适用法律若干问题的解答(一)》(2016年)
五、参与分配有关问题
(二)申请参与分配的截止时间,如何确定?
关于参与分配的截止时间,《最高人民法院关于适用<中华人民共和国民事诉讼法>的解释》规定为“被执行人的财产执行终结前提出”。对此,可以分以下三种情况进行具体界定:
1.被执行人的财产为货币资产的,人民法院应当在该案款到达法院账户之日起十五日内支付给申请执行人;申请参与分配的截止时间以该案款支付给申请执行人的前一日为截止日。
2.被执行人的财产为动产的,人民法院应当在该动产拍卖、变卖的价款到达法院账户之日起十五日内将该动产交付权利人;以物抵债的,人民法院应当在裁定生效之日起十五日内将该动产交付权利人;申请参与分配的截止时间以该动产交付的前一日为截止日;
3.被执行人的财产为不动产或其他财产权益的,人民法院应当在该财产拍卖、变卖的价款到达法院账户之日起十五日内将过户裁定依法送达相关权属登记机关;以物抵债的,人民法院应当在裁定生效之日起十五日内将过户裁定依法送达相关权属登记机关;申请参与分配的截止时间以过户裁定依法送达相关权属登记机关的前一日为截止日。
《广东省高级人民法院关于执行案件法律适用疑难问题的解答意见》(2016年)
问题五、如何认定“申请参与分配截止时间”?
处理意见:应严格适用《最高人民法院关于适用<中华人民共和国民事诉讼法>的解释》第五百零九条第二款规定,将申请参与分配截止时间限定在“被执行人的财产执行终结前”。各级法院可参考本院在(2014)粤高法执监字第131号《执行监督函》认定“在执行财产尚未实际支付给争议财产分配方案中确定的债权前,提出参与分配的申请,应当认定此时财产尚未执行完毕,其他债权人有权参与分配”。各级法院不能将“对分配方案合议之日”、“分配方案作出之日”等时间点作为申请参与分配截止日期。
主要理由:《最高人民法院关于人民法院执行工作若干问题的规定(试行)》第90条规定参与分配的截止时间为“被执行的财产被执行完毕前”,《最高人民法院关于适用<中华人民共和国民事诉讼法>的解释》第五百零九条规定参与分配的截止时间为“被执行人的财产执行终结前”,在执行实务中如何理解和明确参与分配的截止时间点存在较大争议。建议各级法院参考(2014)粤高法执监字第131号《执行监督函》确定的原则执行。
《江苏省高级人民法院关于正确理解和适用参与分配制度的指导意见》(2020年)
1.申请参与分配的截止时间,应当根据下列情形予以确定:
(1)待分配财产为货币类财产,分配方案已制作完成且当次分配方案已发送任一相关当事人的前一日为申请参与分配截止日,该日期不受债权人、被执行人提出异议而重新制作分配方案所影响。主持分配法院邮寄发送的,以投递签收邮件日期为发送时间。直接送达的,以相关当事人签收日期为发送时间。
经执行当事人、参与分配的债权人自主协商或者以执行和解协议方式确定各债权人应分配数额,主持分配法院收到书面意见或者记入执行笔录的,视为当次分配方案已向当事人发送。
执行法院尚未制作分配方案或者分配方案尚未发送的,执行案款发放的前一日为申请参与分配的截止日。
(2)待分配财产为非货币类财产且通过拍卖或者变卖方式已经处置变现,债权人申请参与分配的截止时间,按照本条第一款第(1)项相同的原则处理。不受买受人未缴纳尾款或者人民法院撤销拍卖后再次拍卖、变卖所影响。
(3)待分配财产为非货币类财产,流拍或者变卖不成后以物抵债的,申请参与分配的截止时间为抵债裁定送达之日的前一日。
未经拍卖或者变卖程序,当事人自行协商以物抵债,其他债权人申请参与分配的,不予支持。
上述截止日前未申请参与分配的债权人,仅就本次分配后的剩余款项受偿。
申请参与分配的截止时间,以主持分配法院收到参与分配申请书的时间为准。债权人截止日前已寄送参与分配申请,但主持分配法院在截止日前未收到的,仅就本次分配后的剩余款项受偿。
当事人在执行程序中提起的异议,一般都由执行法官进行审查,如果合理则支持,不合理则驳回,其他当事人。但是有两类异议例外:其中一类,是对财产处置过程中评估价格的异议,执行局不作审查,而是交评估机构予以说明或责令补正,不作驳回。
另一类,就是对参与分配的异议。法院作出财产分配方案后,如分配方案中的当事人不服提起异议,执行局一般也不作驳回,而是会组织各方当事人踢两场“球赛”。
为了更容易说清楚这个问题,我们把各债权人、被执行人比喻成球场上的球员,把执行法官比喻成裁判,把各当事人提起的异议或反对意见比喻成皮球,那么整个过程是这样的:
上半场,某当事人对分配方案提出异议,该皮球首先传到裁判——执行法官脚下,法官停住球后,自己不下场踢(对分配方案异议不作审查),而是立即传给未提出异议的其他当事人。接球的人有15天的时间考虑,并有两个选择,一是沉默离场,二是将球回传给裁判。如果沉默离场(即未提反对意见),则球赛结束,按异议人的意见对分配方案审查修正后进行分配;如果将球回传给裁判(即提出反对意见),则进入下一局。
下半场,对于提出反对意见的当事人,执行法官接到球后,自己仍然不下场踢(对反对意见也不审查),而是立即传给首先提出分配方案异议的当事人。接球的人同样有15天的时间考虑,也是有两个选择,一是沉默离场,二是将球踢出去。如果沉默离场(未提起参与分配诉讼),则球赛结束,按原分配方案进行分配(也就说分配方案异议白提了);如果将球踢出去,要注意,不再踢回给执行法官,而是踢去立案庭——提起分配方案异议之诉。
至此球赛结束。从分配方案异议进入诉讼之日起,审判合议庭将对分配方案异议进行实质审查。当事人之间不再互相传球,而是在庭审中举证、辩论,如果再对此打一个比喻的话,应该是拉拔河了。
【本段引用的法律法规】
《最高人民法院关于适用<中华人民共和国民事诉讼法>执行程序若干问题的解释》
第二十六条 债权人或者被执行人对分配方案提出书面异议的,执行法院应当通知未提出异议的债权人或被执行人。
未提出异议的债权人、被执行人收到通知之日起十五日内未提出反对意见的,执行法院依异议人的意见对分配方案审查修正后进行分配;提出反对意见的,应当通知异议人。异议人可以自收到通知之日起十五日内,以提出反对意见的债权人、被执行人为被告,向执行法院提起诉讼;异议人逾期未提起诉讼的,执行法院依原分配方案进行分配。
诉讼期间进行分配的,执行法院应当将与争议债权数额相应的款项予以提存。
《最高人民法院关于适用<中华人民共和国民事诉讼法>的解释》
第五百一十二条 债权人或者被执行人对分配方案提出书面异议的,执行法院应当通知未提出异议的债权人、被执行人。
未提出异议的债权人、被执行人自收到通知之日起十五日内未提出反对意见的,执行法院依异议人的意见对分配方案审查修正后进行分配;提出反对意见的,应当通知异议人。异议人可以自收到通知之日起十五日内,以提出反对意见的债权人、被执行人为被告,向执行法院提起诉讼;异议人逾期未提起诉讼的,执行法院按照原分配方案进行分配。
诉讼期间进行分配的,执行法院应当提存与争议债权数额相应的款项。
对分配方案有异议的,其救济措施是分配方案异议之诉,其审查范围主要包括五方面:
1、债权是否真实
2、债权是否已过申请执行期间
3、债权的具体金额
4、债权人主张的优先权、担保物权是否有依据
5、参与分配顺位是否合法
6、债权受偿比例、数额
总的来看,分配方案异议之诉解决的,主要是“分多少”的问题。而这只是参与分配实务问题的其中一方面,另一方面,是“分不分”。当事人如果认为自己该分却未分,或者认为他人不该分却能分,能否提起参与分配异议?答案是否定的。
《人民法院报》2014年12月25日第六版就曾刊登过这方面的案例分析,其中引用了江苏省阜宁县人民法院(2014)阜民初字第00117号案例,案情如下:
法院在执行被执行人康某涉及的数件执行案件过程中,制作财产分配方案,内容是将康某的被冻结存款41万元按债权比例分配给申请执行人张某、李某、高某。
张某是上述存款的申请冻结人,故对分配方案不服提起异议,认为财产应当由自己一人单独受偿,李某、高某二人提出反对意见。张某遂向阜宁县法院提起执行分配方案异议之诉,要求确认被告李某、高某二人无权参与分配41万元冻结款。
法院审理认为,虽然原告张某对本院制作的分配方案提出了书面异议,但该异议名为分配方案异议,实为执行行为异议……决定是否适用参与分配程序属于执行实施权范畴,若当事人认为执行法院适用该程序违法或不当的,应当依照民事诉讼法第二百二十五条之规定,提出执行行为异议,由执行法院进行审查并作出裁定,遂裁定驳回起诉。
从各地省院的司法实践来看,均支持上述案例的观点,认为关于参与分配资格的认定,属于执行事实行为,应当根据民诉法第二百二十五条的规定提起执行行为异议。
【本段引用的司法文件】
《浙江省高级人民法院执行局关于多个债权人对同一被执行人申请执行和执行异议处理中若干疑难问题的解答》(2012年)
(十七)债权人申请参与分配,但分配法院认为其不具备参与分配条件而未将其列入分配方案,该债权人提出异议的,怎么处理?
答:对该债权人的异议,可依照《中华人民共和国民事诉讼法》(以下简称《民诉法》)第二百零二条的规定,作为执行行为异议处理。
如该债权人的异议或复议申请得到支持,主持分配的法院将其列入分配方案后,其他债权人就该债权人的分配资格问题又提出异议的,不予受理。
《北京市高、中级法院执行局(庭)长座谈会(第五次会议)纪要——关于案款分配及参与分配若干问题的意见》(2013年)
26、债权人、被执行人对主持分配的法院在案款分配或参与分配程序中的以下执行行为提出的异议,适用《中华人民共和国民事诉讼法》第二百二十五条的规定进行处理:
(1)是否适用案款分配程序或参与分配程序的决定;
(2)申请参与分配的债权人是否适格的认定;
(3)债权人申请参与分配是否逾期的认定;
(4)分配方案的送达;
(5)其他应当通过执行行为异议处理的情形。
债权人、被执行人对分配方案中分配顺位及分配数额的确定提出异议的,由执行实施机构进行初步审查。经审查,因法院工作失误或计算错误导致分配顺位及分配数额确定错误的,由执行实施机构依法予以纠正;认为分配顺位及分配数额的确定不存在错误的,适用《最高人民法院关于适用〈中华人民共和国民事诉讼法〉执行程序若干问题的解释》第二十五条、第二十六条的规定进行处理。
《广东高院执行裁决要点摘编(2019年第1期·合第9期)
8.执行案件的当事人和相关债权人对人民法院制作的财产分配方案有异议的,享有依法提起分配方案异议之诉的救济权利,但该种诉讼救济仅限于在财产分配方案中存在的实体民事权利争议,如债权是否成立、债权是否履行、优先权是否存在、分配顺位等。如当事人和相关债权人对执行财产分配中存在的是否适用财产分配程序、申请参与分配的债权人是否适格、债权人申请是否符合期限规定等程序性权利争议有异议的,应当根据《中华人民共和国民事诉讼法》第二百二十五条的规定向人民法院提出执行行为异议,由人民法院按照执行异议、复议程序进行审查处理。(案号:(2018)粤执复364号)
《江苏省高级人民法院关于正确理解和适用参与分配制度的指导意见》(2020年)
1.参与分配程序中,债权人或者被执行人对主持分配法院的下列行为提出异议的,适用民事诉讼法第二百二十五条进行审查:
(1)不适用参与分配程序的行为;
(2)不准债权人参与分配的行为;
(3)分配方案的送达行为;
(4)分配方案数额计算错误;
(5)其他程序性行为。
上述执行异议及复议案件审查期间,不影响执行程序或者分配程序继续进行,但应当为提出异议的债权人预留其相应款项。
【冷知识八】被执行人为企业法人的,是否适用分配方案异议之诉救济?
对此,各地法院观点并不一致,但是最高院在2019年作出的一份执行分配方案异议之诉再审民事裁定,对该问题进行了肯定的回答。该案观点我们稍后再分析,首先搞清楚这个问题的背景。
适用分配方案异议之诉救济的前提,是制作了财产分配方案。需要特别说明的是,制作财产分配方案,和适用参与分配制度,是两个不同的概念。前者指的是以书面方式确定受偿债权人名单、受偿顺位、受偿比例、具体金额等,后者指的是依照司法解释的规定,对符合特定条件的多宗执行案件按照优先顺序或债权比例分配。
如果被执行人为企业法人,未进入破产或执转破程序,且执行到位财产不足以清偿全部债务,法院会按照财产保全和执行中查封、扣押、冻结财产的先后顺序清偿。这个决定本身就是一个财产分配方案,只不过该方案可能是通过财产分配方案形式作出,也可能是通过执行情况告知书或执行笔录等形式告知其他债权人。
那么,当被执行人是企业法人时,对于法院制作的财产分配方案,是否适用分配方案异议之诉进行救济?针对这一争议焦点,我们再来看上述最高院案例的审理经过。
重庆四中院一审认为,不应当制作财产分配方案,“作为被执行人的企业法人不能清偿到期债务……如果被执行人或者申请执行人之一同意进入破产程序,本院就应当将有关材料移送对破产案件有管辖权的法院,以启动破产程序,而不是作出执行分配方案,故本院作出的(2014)渝四中法民执字第00025-15号执行分配方案应予撤销。”判决结果是撤销了执行分配方案。
重庆高院二审认为,不应当启动分配方案异议之诉,“《最高人民法院关于适用<民事诉讼法>的解释》明确规定了被执行人为企业法人的,不适用执行分配方案异议之诉。……被执行人为企业法人时不适用执行分配方案异议之诉。”判决结果是撤销了一审判决,驳回异议人的起诉。
最高法院再审认为,应当启动分配方案异议之诉,“《最高人民法院关于适用<民事诉讼法>的解释》第五百一十三条并未限制被执行人为企业法人时申请执行人提起执行分配方案异议之诉的诉权,对于执行法院作出的执行分配方案,债权人有异议时应当赋予其提起异议之诉的权利,以维护其合法权益。……重庆市高级人民法院认为“被执行人为企业法人时不适用执行分配方案异议之诉”没有法律依据,以此为由裁定驳回中集物流公司的起诉,适用法律错误,应当予以纠正。”判决结果是撤销了二审判决,由重庆高院按照二审程序审理上诉请求。
该案例由最高法院于2019年05月21日作出。在此之前,除广东省高院的指导文件与该案观点一致外,其他高院的指导文件多认为被执行人为企业法人的案件不适用参与分配异议之诉。在此之后,或许多个高院会对这些指导文件进行调整。因此各位律师同行在检索的时候,需要特别留意上述实务新观点。
【本段引用的法律法规】
《最高人民法院关于适用<民事诉讼法>的解释》
第五百一十三条 在执行中,作为被执行人的企业法人符合企业破产法第二条第一款规定情形的,执行法院经申请执行人之一或者被执行人同意,应当裁定中止对该被执行人的执行,将执行案件相关材料移送被执行人住所地人民法院。
第五百一十六条 当事人不同意移送破产或者被执行人住所地人民法院不受理破产案件的,执行法院就执行变价所得财产,在扣除执行费用及清偿优先受偿的债权后,对于普通债权,按照财产保全和执行中查封、扣押、冻结财产的先后顺序清偿。
【本段引用的司法文件】
《广东省高级人民法院关于执行程序法律适用若干问题的参考意见》(2017年)
问题三:被执行人是法人时需要对多个债权进行财产分配的,是否可以制作分配方案?当事人是否可以对分配方案提出异议和提起分配方案异议之诉?
处理意见:被执行人是法人时需要对多个债权进行财产分配的,人民法院可以制作分配方案,当事人可以提出分配方案异议、提起分配方案异议之诉。
主要理由:《最高人民法院关于适用〈中华人民共和国民事诉讼法〉的解释》第五百一十六条规定:“当事人不同意移送破产或者被执行人住所地人民法院不受理破产案件的,执行法院就执行变价所得财产,在扣除执行费用及清偿优先受偿的债权后,对于普通债权,按照财产保全和执行中查封、扣押、冻结财产的先后顺序清偿。”在执行程序中,被执行人是法人的,执行法院需要对多个债权进行财产分配时,也可以制作财产分配方案。该分配方案与《最高人民法院关于适用〈中华人民共和国民事诉讼法〉的解释》第五百零八条规定的被执行人为公民或者其他组织的分配方案虽然在财产分配顺序上不同,但应当赋予债权人和被执行人同样的救济权利。因此,债权人和被执行人对被执行人是法人的财产分配方案有异议的,可以参照《最高人民法院关于适用〈中华人民共和国民事诉讼法〉的解释》第五百一十一条规定提出分配方案异议。执行法院应当参照《最高人民法院关于适用〈中华人民共和国民事诉讼法〉的解释》第五百一十二条规定,对于程序性异议,按照民事诉讼法第二百二十五条关于执行异议、复议的规定处理;对于实体性异议,按照分配方案异议之诉的规定处理。
潘洁 律师
盈隆律师事务所不良资产处置与强制执行事务部主任。曾任某法院执行局副局长,从事强制执行工作17年,熟悉财产评估拍卖、执行异议、反规避执行、财产分配、涉执行诉讼等流程。擅长领域包括 执行异议之诉、融资担保纠纷、不良资产处置等。联系电话:18022202208。
